The 32 OD Pure Germanium Overdrive pedal - design and build in words and pictures

Discuss all non-Boss pedals here!
Post Reply
User avatar
laurie
Posts: 2333
Joined: Fri Aug 17, 2018 2:07 am
Location: Canada
SBZ: Multi Platinum
Bossarea: Multi Platinum

Re: The "32 OD" pedal - design and build in words and pictures

Post by laurie » Mon Apr 05, 2021 8:05 pm

Printed circuit board ("PCB") layout...

There are lots of resources on the WWW about how to lay out circuit boards. Here's one of many:
https://www.circuitbasics.com/make-custom-pcb/

I have developed a few basic guidelines for laying out pedal PCBs:
  • Every trace must be "star topology". Make sure a trace never reconnects with itself.
  • Keep the input buffer physically as far away as possible from the voltage amplifier.
  • Ensure anything that draws lots of current connects as closely as possible to the power connections on the PCB.
  • Make the power traces as large as reasonably possible.
For the 32 OD the first thing we need to do is figure out how the potentiometers will be implemented.

For this board there are 5 potentiometers. In a "BB" size case that pretty much limits the potentiometer form-factor to 9mm. Something like this:
http://smallbear-electronics.mybigcommerce.com/9mm-1/

With a bit of thought it became clear that the primary mount of the PCB to the case can be using using the potentiometers. Specifically, this kind:
http://smallbear-electronics.mybigcomme ... -pc-mount/

These mount on the back of the PCB and secure the PCB to the case.

For the 9VDC I've always used something like this:
http://smallbear-electronics.mybigcomme ... tic-round/

But it connects to the PCB with "flying leads" which are a pain in the butt (every wire in the pedal takes a few minutes to make, and is a potential failure point). For the 32 OD I've decided to go with something like this:
https://www.mouser.ca/ProductDetail/CUI ... 3M4A%3D%3D
Last edited by laurie on Mon Apr 05, 2021 9:12 pm, edited 1 time in total.

User avatar
laurie
Posts: 2333
Joined: Fri Aug 17, 2018 2:07 am
Location: Canada
SBZ: Multi Platinum
Bossarea: Multi Platinum

Re: The "32 OD" pedal - design and build in words and pictures

Post by laurie » Mon Apr 05, 2021 8:20 pm

To get started, we need three things:
  • The outline of the PCB.
  • The placement of the potentiometers.
  • The placement of the DC power jack.
The PCB outline is pretty straightforward - a rectangle that fits in the BB case. The only tricky thing is the cut-outs required in the corners.

This is how I've chosen to lay out the contents of the BB box:
.
Boxlayout1.jpg
Boxlayout1.jpg (72.72 KiB) Viewed 16667 times

User avatar
laurie
Posts: 2333
Joined: Fri Aug 17, 2018 2:07 am
Location: Canada
SBZ: Multi Platinum
Bossarea: Multi Platinum

Re: The "32 OD" pedal - design and build in words and pictures

Post by laurie » Mon Apr 05, 2021 8:31 pm

Looking in from the side of the box (cut-away view):
.
SideView1.jpg
SideView1.jpg (43 KiB) Viewed 16666 times

User avatar
laurie
Posts: 2333
Joined: Fri Aug 17, 2018 2:07 am
Location: Canada
SBZ: Multi Platinum
Bossarea: Multi Platinum

Re: The "32 OD" pedal - design and build in words and pictures

Post by laurie » Mon Apr 05, 2021 8:57 pm

This will be a dual-layer PCB - there are copper tracks on both the front and the back.

After a bit of fiddling, this is the component layout on the PCB. Note that this hasn't yet been checked - it is the initial layout to make sure everything fits:
.
Layout1.jpg
Layout1.jpg (224.11 KiB) Viewed 16666 times
Last edited by laurie on Mon Apr 05, 2021 9:03 pm, edited 1 time in total.

User avatar
laurie
Posts: 2333
Joined: Fri Aug 17, 2018 2:07 am
Location: Canada
SBZ: Multi Platinum
Bossarea: Multi Platinum

Re: The "32 OD" pedal - design and build in words and pictures

Post by laurie » Mon Apr 05, 2021 8:58 pm

This is the back of the PCB - again, note that this is a WORK IN PROGRESS... it is not final and has not been checked.
.
LayoutBack.jpg
LayoutBack.jpg (76.47 KiB) Viewed 16666 times

User avatar
laurie
Posts: 2333
Joined: Fri Aug 17, 2018 2:07 am
Location: Canada
SBZ: Multi Platinum
Bossarea: Multi Platinum

Re: The "32 OD" pedal - design and build in words and pictures

Post by laurie » Mon Apr 05, 2021 8:59 pm

This is the front of the PCB - again, note that this is a WORK IN PROGRESS... it is not final and has not been checked.
.
LayoutFront.jpg
LayoutFront.jpg (70.24 KiB) Viewed 16666 times

User avatar
laurie
Posts: 2333
Joined: Fri Aug 17, 2018 2:07 am
Location: Canada
SBZ: Multi Platinum
Bossarea: Multi Platinum

Re: The "32 OD" pedal - design and build in words and pictures

Post by laurie » Mon Apr 05, 2021 9:00 pm

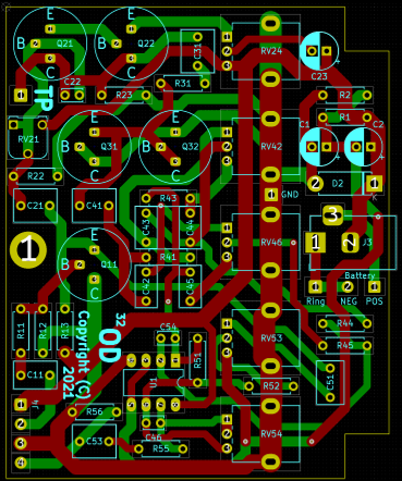
This is the full PCB - again, note that this is a WORK IN PROGRESS... it is not final and has not been checked.
.
LayoutAll.png
LayoutAll.png (148.59 KiB) Viewed 16666 times

User avatar
laurie
Posts: 2333
Joined: Fri Aug 17, 2018 2:07 am
Location: Canada
SBZ: Multi Platinum
Bossarea: Multi Platinum

Re: The "32 OD" pedal - design and build in words and pictures

Post by laurie » Mon Apr 05, 2021 9:01 pm

And that's it for the design.

When I get the PCB to final-final plus finish the switch PCB I will post pics.

Next step is to build an initial production run.

User avatar
laurie
Posts: 2333
Joined: Fri Aug 17, 2018 2:07 am
Location: Canada
SBZ: Multi Platinum
Bossarea: Multi Platinum

Re: The "32 OD" pedal - design and build in words and pictures

Post by laurie » Wed Apr 07, 2021 1:55 am

Switch PCB.
.
SWPCB1.jpg
SWPCB1.jpg (27.36 KiB) Viewed 16631 times

User avatar
laurie
Posts: 2333
Joined: Fri Aug 17, 2018 2:07 am
Location: Canada
SBZ: Multi Platinum
Bossarea: Multi Platinum

Re: The "32 OD" pedal - design and build in words and pictures

Post by laurie » Thu Apr 08, 2021 12:26 pm

I'm currently going through the PCB layout for the main board:
  • Routing = schematic? (I found one big mistake :D )
  • Pads far enough from L/R edges?
  • Hole sizes OK?
  • Pot rotation is OK?
  • Components all either “down” or “to right”?
  • Clearances on bottom copper check plot?
  • Bottom solder mask cutouts correct?
  • Clearances on top copper check plot?
  • Top solder mask cutouts correct?
  • Confirm no circular traces? (all trees)
  • Power trees all OK? (input and output not on same branch?)
  • Drill file has minimum number of drills?
  • Clearance for power connector and wires?
  • Pots in correct position?
  • Top Screen text widths all OK?
  • Copyright, model and version text OK? (width?)
  • Electrolytic lead spacing correct? (check against components/component order
  • All other component lead spacing correct?
  • Vias all correct size?
  • Minimum number of Vias?
This is always time-consuming. Plus there are benefits from stepping away and coming back with fresh eyes. While there are automated checks in the app (comparing the PCB to the schematic, and design rule checks "DRC" that make sure the clearances are OK etc.) nothing beats a visual check.

Once that is done I will send the engineering files to the PCB manufacturer to make an initial batch - probably 10 PCBs for now.

Post Reply