Building myself a vintage Deluxe Electric Mistress clone
- laurie
- Posts: 2227
- Joined: Fri Aug 17, 2018 2:07 am
- Location: Canada
- SBZ: Multi Platinum
- Bossarea: Multi Platinum
Re: Building myself a vintage Deluxe Electric Mistress clone
Now I have a big decision...
Do I make a Deluxe Electric Mistress (have a PCB made) and keep the SAD chip, or do I sell the SAD as known good?
It does sound awesome...
Do I make a Deluxe Electric Mistress (have a PCB made) and keep the SAD chip, or do I sell the SAD as known good?
It does sound awesome...
- Pepe
- Posts: 2259
- Joined: Thu Aug 16, 2018 2:19 pm
- Location: Germany
- SBZ: Multi Platinum
- Bossarea: Double Platinum
- Contact:
Re: Building myself a vintage Deluxe Electric Mistress clone
Will selling the SAD1024A make you more happy than having the opportunity to play it? Especially if you bought it for a reasonable price years ago, you have the chance to enjoy an awesome sounding flanger for a fraction of what you would have to pay otherwise.
Re: Building myself a vintage Deluxe Electric Mistress clone
I think it's a keeper...

- laurie
- Posts: 2227
- Joined: Fri Aug 17, 2018 2:07 am
- Location: Canada
- SBZ: Multi Platinum
- Bossarea: Multi Platinum
Re: Building myself a vintage Deluxe Electric Mistress clone
Has to be done <sigh>
- Pepe
- Posts: 2259
- Joined: Thu Aug 16, 2018 2:19 pm
- Location: Germany
- SBZ: Multi Platinum
- Bossarea: Double Platinum
- Contact:
Re: Building myself a vintage Deluxe Electric Mistress clone
Well, it's no simple circuit as that of a Distortion +. 

- laurie
- Posts: 2227
- Joined: Fri Aug 17, 2018 2:07 am
- Location: Canada
- SBZ: Multi Platinum
- Bossarea: Multi Platinum
Re: Building myself a vintage Deluxe Electric Mistress clone
Yeah...
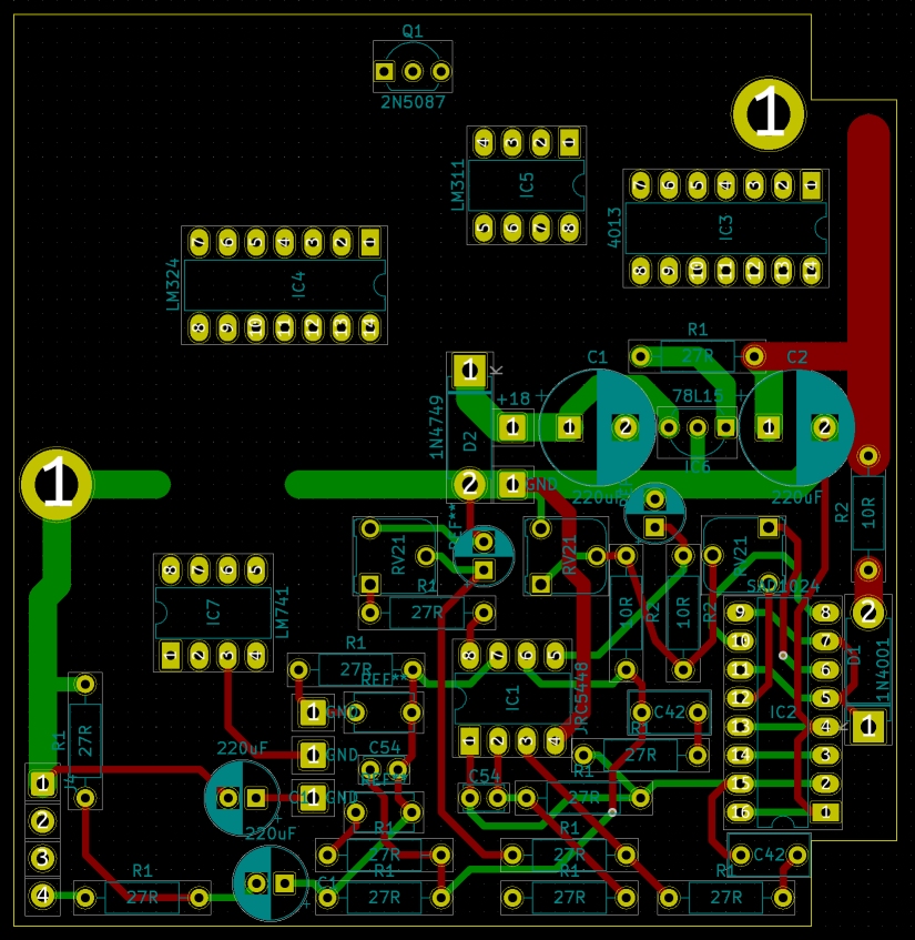
I'm being a bit "quick and dirty" with the layout. It doesn't need to be pretty, it just needs to work, and there will never be a need for more than one of these.
I'm being a bit "quick and dirty" with the layout. It doesn't need to be pretty, it just needs to work, and there will never be a need for more than one of these.
- laurie
- Posts: 2227
- Joined: Fri Aug 17, 2018 2:07 am
- Location: Canada
- SBZ: Multi Platinum
- Bossarea: Multi Platinum
Re: Building myself a vintage Deluxe Electric Mistress clone
Neither quick, nor dirty. First working draft. Needs to be cleaned up and checked, but essentially done.
Shame this can only ever be used once
Shame this can only ever be used once
